中信证券股份有限公司与中信期货有限公司介绍业务公示信息
一、 介绍业务资质及业务范围
公司于2008年5月22日获得中国证监会颁发的 《关于核准中信证券股份有限公司为期货公司提供中间介绍业务资格的批复》(证监许可【2008】728号),与中证期货有限公司(后更名为中信期货有限公司)签署了《中信证券股份有限公司为中证期货有限公司提供中间介绍业务合作协议》,共同约定的介绍业务范围如下:
(一)协助办理客户开户手续;
(二)提供期货行情信息、交易设施;
(三)中国证监会规定的其他服务。
公司不得代理客户进行期货交易、结算或者交割,不得代期货公司、客户收付期货保证金,不得利用证券账户为客户存取、划转保证金。
二、 中信期货有限公司简介
中信期货有限公司是中信证券股份有限公司(以下简称“中信证券”)的全资子公司。中信证券成立于1995年,经过二十年余的发展,已由一家中小券商发展成为A+H综合经营的国际化投资银行。2022年12月末中信证券总资产13,083亿元,归属母公司净资产2,531亿元。2022年全年实现营业收入651亿元,归属母公司净利润213亿元,均排名行业第一。
中信集团在世界500强中最新排名第100位,旗下中信银行、中信信托、中信投资控股、中信产业基金、华夏基金、中信保诚人寿等百余家大型龙头企业赋予中信期货全方位拓展的广阔空间。
中信期货有限公司成立于1993年3月30日,2007年被中信证券股份有限公司全资收购,2011年公司吸收合并浙江新华期货经纪有限公司,2014年公司吸收合并中信新际期货有限公司。
公司业务范围包括商品期货经纪、金融期货经纪、期货投资咨询、资产管理、基金销售。
公司总部设在深圳,在北京、上海、广州、杭州等大中城市设有50家分支机构,同时拥有396家证券IB服务网点,业务范围覆盖全国。
公司是上海期货交易所、郑州商品交易所、大连商品交易所、上海国际能源交易中心会员、广州期货交易所会员,中国金融期货交易所全面结算会员,中国期货业协会理事单位。
公司注册资本76亿元, 各项业务健康稳定发展,客户保证金、交易量、营业收入和净利润等核心经营指标均位居行业前列。2022年实现营业收入104.86亿元,净利润9.7亿元。2022年12月末客户保证金规模达1333亿元。
公司旗下设有中信中证资本管理有限公司、中信寰球商贸有限公司、信期国际金融控股有限公司等,可为广大机构提供风险管理、期现业务、境外衍生品经纪及交易咨询等服务。
公司多次被各大期货交易所评为年度优秀会员,多次获评证券时报、期货日报等行业主流媒体颁发的中国优秀财富管理机构、年度中国最佳期货公司、最佳金融期货服务奖、最佳商品期货产业服务奖、最佳风险管理子公司服务奖等近百项荣誉。
三、 从事期货介绍业务的管理人员和业务人员的名单和照片
|
姓名 |
期货从业资格 |
|
朱丽娜 |
F3076951 |
|
孙卓 |
F3023543 |
|
赵宇 |
F3006254 |
|
王军 |
F03119967 |
|
肖宏 |
F0252348 |
四、期货公司保证金账号:
|
序号 |
名称 |
开户银行 |
银行账号 |
币种 |
备注 |
|
1 |
中信期货有限公司 |
交通银行深圳红荔支行 |
443066041018010049863 |
人民币 |
银期 |
|
2 |
中信期货有限公司 |
交通银行上海期货大厦支行 |
310066056010020014894 |
人民币 |
|
|
3 |
中信期货有限公司 |
交通银行上海期货大厦支行 |
310066056017911001879 |
人民币 |
|
|
4 |
中信期货有限公司 |
交通银行大连商品交易所支行 |
212060120010141011019 |
人民币 |
|
|
5 |
中信期货有限公司 |
交通银行郑州期货大厦支行 |
411060700018170126473 |
人民币 |
|
|
6 |
中信期货有限公司 |
交通银行杭州和平支行 |
331065910018010038653 |
人民币 |
|
|
7 |
中信期货有限公司 |
交通银行上海期货大厦支行 |
310066056016600814866 |
人民币 |
|
|
8 |
中信期货有限公司 |
交通银行上海期货大厦支行 |
310066056146600814832 |
美元 |
银期 |
|
9 |
中信期货有限公司 |
工商银行深圳振华支行 |
4000021719200111175 |
人民币 |
银期 |
|
10 |
中信期货有限公司 |
工商银行上海市期货大厦支行 |
1001173229024914895 |
人民币 |
|
|
11 |
中信期货有限公司 |
工商银行上海市期货大厦支行 |
1001173229081001807 |
人民币 |
|
|
12 |
中信期货有限公司 |
工商银行郑州期货大厦支行 |
1702022929000058072 |
人民币 |
|
|
13 |
中信期货有限公司 |
工商银行大连商品交易所支行 |
3400203529000011051 |
人民币 |
|
|
14 |
中信期货有限公司 |
工商银行上海市期货大厦支行 |
1001173229140814845 |
美元 |
银期 |
|
15 |
中信期货有限公司 |
工商银行上海市期货大厦支行 |
1001173229025814897 |
人民币 |
|
|
16 |
中信期货有限公司 |
工商银行大连商品交易所支行 |
3400203529140011083 |
美元 |
|
|
17 |
中信期货有限公司 |
工商银行广州明珠支行 |
3602201829100080102 |
人民币 |
|
|
18 |
中信期货有限公司 |
工商银行北京灵境支行 |
0200013319200094105 |
人民币 |
|
|
19 |
中信期货有限公司 |
建设银行深圳天健世纪支行 |
44201568800050004799 |
人民币 |
银期 |
|
20 |
中信期货有限公司 |
建设银行上海期货支行 |
31001559100059010148 |
人民币 |
|
|
21 |
中信期货有限公司 |
建设银行大连商品交易所支行 |
21201504000053003202 |
人民币 |
|
|
22 |
中信期货有限公司 |
建设银行青岛崂山支行 |
37150198682700003061 |
人民币 |
|
|
23 |
中信期货有限公司 |
建设银行北京华贸支行 |
11050161930000001030 |
人民币 |
|
|
24 |
中信期货有限公司 |
农业银行深圳中心区支行 |
41-005000040006103 |
人民币 |
银期 |
|
25 |
中信期货有限公司 |
农业银行上海期货大厦支行 |
03-427900049901481 |
人民币 |
|
|
26 |
中信期货有限公司 |
农业银行大连商品交易所支行 |
34-646001040000505 |
人民币 |
|
|
27 |
中信期货有限公司 |
农业银行郑州未来支行 |
16-001301040007990 |
人民币 |
|
|
28 |
中信期货有限公司 |
农业银行广州华穗路支行 |
44-065201040100089 |
人民币 |
|
|
29 |
中信期货有限公司 |
农业银行沈阳分行 |
06-190001040071407 |
人民币 |
|
|
30 |
中信期货有限公司 |
中国银行深圳上步分行 |
760157963687 |
人民币 |
银期 |
|
31 |
中信期货有限公司 |
中国银行上海市期货大厦支行 |
458540701481 |
人民币 |
|
|
32 |
中信期货有限公司 |
中国银行上海市期货大厦支行 |
458548100187 |
人民币 |
|
|
33 |
中信期货有限公司 |
中国银行郑州商品交易所支行 |
263700618797 |
人民币 |
|
|
34 |
中信期货有限公司 |
中国银行大连商品交易所支行 |
283060939432 |
人民币 |
|
|
35 |
中信期货有限公司 |
中国银行上海市期货大厦支行 |
458541881485 |
人民币 |
|
|
36 |
中信期货有限公司 |
中国银行上海市期货大厦支行 |
458542881484 |
美元 |
银期 |
|
37 |
中信期货有限公司 |
中国银行深圳上步支行 |
775777318225 |
美元 |
|
|
38 |
中信期货有限公司 |
中信银行深圳分行 |
7441010187200009140 |
人民币 |
银期 |
|
39 |
中信期货有限公司 |
中信银行上海浦电路支行 |
7314410187010018088 |
人民币 |
|
|
40 |
中信期货有限公司 |
中信银行郑州分行营业部 |
7391010187000004106 |
人民币 |
|
|
41 |
中信期货有限公司 |
中信银行大连大商所支行 |
7201110187000000116 |
人民币 |
|
|
42 |
中信期货有限公司 |
中信银行上海浦电路支行 |
8110201413191014800 |
人民币 |
|
|
43 |
中信期货有限公司 |
中信银行上海浦电路支行 |
8110201412391814800 |
人民币 |
|
|
44 |
中信期货有限公司 |
中信银行上海浦电路支行 |
8110214413711814800 |
美元 |
银期 |
|
45 |
中信期货有限公司 |
中信银行广州花园支行 |
8110901413915000800 |
人民币 |
|
|
46 |
中信期货有限公司 |
光大银行上海期交所支行 |
367801880000835010018 |
人民币 |
银期 |
|
47 |
中信期货有限公司 |
光大银行大连商品交易所支行 |
358301880000170210110 |
人民币 |
|
|
48 |
中信期货有限公司 |
光大银行上海期交所支行 |
367801880003517110148 |
人民币 |
|
|
49 |
中信期货有限公司 |
兴业银行上海交易所支行 |
216480113491001880 |
人民币 |
银期 |
|
50 |
中信期货有限公司 |
兴业银行上海交易所支行 |
216480113481014807 |
人民币 |
|
|
51 |
中信期货有限公司 |
兴业银行郑州金水东路支行 |
462090113471005504 |
人民币 |
|
|
52 |
中信期货有限公司 |
兴业银行上海交易所支行 |
216480113451814867 |
人民币 |
|
|
53 |
中信期货有限公司 |
兴业银行股份有限公司深圳分行营业部 |
337010113400000996 |
人民币 |
|
|
54 |
中信期货有限公司 |
兴业银行北京分行营业部 |
321010113400000535 |
人民币 |
|
|
55 |
中信期货有限公司 |
民生银行深圳分行 |
627059522 |
人民币 |
银期 |
|
56 |
中信期货有限公司 |
民生银行大连商品交易所支行 |
606066681 |
人民币 |
|
|
57 |
中信期货有限公司 |
民生银行郑州商鼎路支行 |
607100555 |
人民币 |
|
|
58 |
中信期货有限公司 |
民生银行上海期交所支行 |
605000183 |
人民币 |
|
|
59 |
中信期货有限公司 |
民生银行上海期交所支行 |
602081489 |
人民币 |
|
|
60 |
中信期货有限公司 |
民生银行上海期交所支行 |
655001480 |
人民币 |
|
|
61 |
中信期货有限公司 |
民生银行广州期货交易所支行 |
180008012 |
人民币 |
|
|
62 |
中信期货有限公司 |
上海浦东发展银行深圳分行营业部 |
79170153800000019 |
人民币 |
银期 |
|
63 |
中信期货有限公司 |
上海浦东发展银行期交所支行 |
971101538010018121 |
人民币 |
|
|
64 |
中信期货有限公司 |
上海浦东发展银行郑州期货大厦支行 |
760801538080055010 |
人民币 |
|
|
65 |
中信期货有限公司 |
上海浦东发展银行大连期货大厦支行 |
752001538070110000 |
人民币 |
|
|
66 |
中信期货有限公司 |
招商银行深圳安联支行 |
755914618610502 |
人民币 |
银期 |
|
67 |
中信期货有限公司 |
招商银行郑州郑东新区内环路支行 |
755914618610104 |
人民币 |
|
|
68 |
中信期货有限公司 |
招商银行上海世纪大道支行 |
955109019910018 |
人民币 |
|
|
69 |
中信期货有限公司 |
招商银行上海世纪大道支行 |
955109029910148 |
人民币 |
|
|
70 |
中信期货有限公司 |
招商银行上海世纪大道支行 |
955325019918148 |
美元 |
银期 |
|
71 |
中信期货有限公司 |
招商银行上海世纪大道支行 |
955101019918148 |
人民币 |
|
|
72 |
中信期货有限公司 |
汇丰银行上海分行 |
10018088847785230 |
人民币 |
银期 |
|
73 |
中信期货有限公司 |
汇丰银行大连分行 |
627037609237 |
人民币 |
|
|
74 |
中信期货有限公司 |
汇丰银行大连分行 |
007055312227 |
美元 |
银期 |
|
75 |
中信期货有限公司 |
平安银行深圳福田支行 |
19014513082007 |
人民币 |
银期 |
|
76 |
中信期货有限公司 |
平安银行上海交易所支行 |
19900003300018 |
人民币 |
|
|
77 |
中信期货有限公司 |
平安银行大连商品交易所支行 |
19014523140008 |
人民币 |
|
|
78 |
中信期货有限公司 |
平安银行上海交易所支行 |
19900007900148 |
人民币 |
|
|
79 |
中信期货有限公司 |
广发银行深圳中心区支行 |
9550880047156000166 |
人民币 |
银期 |
|
80 |
中信期货有限公司 |
广发银行大连商品交易所支行 |
9550880047156000256 |
人民币 |
|
|
81 |
中信期货有限公司 |
星展银行(中国)有限公司上海分行 |
814850014CNY |
人民币 |
银期 |
|
82 |
中信期货有限公司 |
星展银行(中国)有限公司上海分行 |
814850014USD |
美元 |
银期 |
|
83 |
中信期货有限公司 |
渣打银行上海分行 |
000000501511880018 |
人民币 |
银期 |
|
84 |
中信期货有限公司 |
花旗银行(中国)有限公司 |
1660018227 |
人民币 |
银期 |
|
85 |
中信期货有限公司 |
中国邮政储蓄银行前海分行 |
944033071011000001 |
人民币 |
银期 |
|
86 |
中信期货有限公司 |
中国邮政储蓄银行郑州市金水东路支行 |
941004071005500102 |
人民币 |
|
|
87 |
中信期货有限公司 |
中国农业发展银行大连市沙河口区支行 |
20321021100100000168661 |
人民币 |
银期 |
请及时查询中信期货网站了解最新保证金账号信息。
五、 期货保证金安全存管方式:
1、客户从事期货交易,应当在期货存管银行开立用于期货交易出入金的银行结算账户(以下简称“期货结算账户”)或选择已在存管银行开立的银行结算账户登记为期货结算账户。客户可登记多家存管银行的期货结算账户。
2、客户使用期货结算账户办理期货交易出入金之前,需在中信期货登记,并经中信期货向中国期货市场监控中心报备为客户指定期货结算账户。客户变更期货结算账户,应当及时办理变更登记。
3、客户用于期货交易的出入金必须通过指定期货结算账户划转,客户向期货公司办理资金划转时必须以同行转账的形式进行,不得通过现金收付或内部划转的方式办理出入金。
六、 客户开立期货账户所需资料
(一)自然人开立期货账户需提供资料
Ø 开立商品期货账户需以下资料:
1、本人有效身份证原件;
2、签署完整合规的《期货经纪合同》、《开户申请表》、《投资者基本信息表》、《投资者风险承受能力评估问卷》《银期转账业务使用协议》《密码设置确认书》等相关开户资料附件;
3、以客户本人名义开立的指定期货结算银行账户(借记卡);
4、现场实名制影像资料拍摄和扫描,包括头部正面照和身份证正反面彩色扫描。
Ø申请开通金融期货、股指期权、商品期权、特定品种期货交易权限的客户,除提供上述开立商品期货账户所需资料外,还需提供以下资料:1、提供已具有交易经历或已具有交易权限的证明资料原件,包括:
(1)全期货市场首次申请如上品种的客户需提供交易经历证明。
真实或仿真交易经历任选一项提供:
真实:近三年境内外期货、期权或集中清算的其他衍生品真实交易记录≥10笔的真实交易经历证明(境外交易经历仅申请特定品种期货和商品期权适用)
仿真:境内期货或期权仿真交易记录累计≥10个交易日、20笔及以上的仿真交易经历证明。
注:通过中信期货开展的真实或仿真交易由中信期货出具交易经历证明,可无需客户提供。
(2)全期货市场已具有如上品种交易权限的客户可提供交易权限证明来豁免部分适当性评估要求。
已通过其他期货公司开通铁矿石期货、PTA期货和商品期权交易权限的客户可联系原期货公司开具已有交易权限的证明。
已通过其他期货公司开通金融期货、原油期货、20号胶期货、股票期权的客户,可由中信期货提供交易权限证明,无需客户提供。
2、客户提供诚信状况证明资料,期货公司运营岗根据客户信息登陆中国期货业协会投资者信用风险信息数据库、中国证监会证券期货市场失信记录查询平台、信用中国官网公示的涉金融黑名单等途径查询投资者相关信用风险情况。
3、全期货市场首次申请且未豁免知识测试评估要求的客户,需提交期货交易基础知识测试成绩报告单,并且试卷评分不低于80分;
4、满足申请适当性品种前连续五个交易日每日日终客户期货资金账户内有不低于如下要求的可用资金证明:
参与商品期权和除原油期货之外的特定品种期货交易的,申请前连续5个交易期货账户结算后可用资金余额均≥10万元或等值外币;
参与原油期货交易的,申请前连续5个交易期货账户结算后可用资金余额均≥50万元或等值外币;
参与金融期货或股指期权交易的,申请前连续5个交易期货账户结算后可用资金余额均≥50万元。
5、满足如下条件的客户申请商品期权和特定品种期货,可无需进行知识测试、交易经验和可用资金评估:
(1)已具有股票期权交易权限的客户;
(2)已被中信期货认定为专业投资者的客户;
(3)已在其他期货公司开通同品种交易权限的客户;
(4)近一年具有累计不少于50个交易日境内交易场所的期货合约、期权合约或者集中清算的其他衍生品交易成交记录的客户;
(5)已具有金融期货或股指期权交易权限的客户。
6、满足如下条件的客户申请金融期货或股指期权,可无需进行知识测试、交易经验和可用资金评估:
(1)已具有股票期权交易权限的客户;
(2)已被中信期货认定为专业投资者的客户;
(3)已在其他期货公司开通同品种交易权限的客户。
(二)一般法人开立期货账户需提供资料
Ø一般法人开立商品期货账户所需资料:
1、已三证合一的营业执照原件,以及加盖公司公章的复印件;
2、法定代表人身份证复印件并加盖公司公章;
3、《期货经纪合同》涉及的授权委托受托人,包括:开户代理人、指令下达人、资金调拨人、结算单确认人等的身份证复印件并加盖公章;
4、签署完整合规的《期货经纪合同》、《投资者基本信息表》、《投资者风险承受能力评估问卷》、《银期转账业务使用协议》《密码设置确认书》等相关开户资料附件;
5、现场采集和扫描开户实名制影像资料:
1)开户代理人头部正面照;
2)开户代理人身份证正反面扫描件;
3)法人营业执照原件的扫描件;
上述影像资料应为彩色图片。
Ø一般法人申请开通金融期货、股指期权、商品期权、特定品种期货交易权限的,除应提供上述商品期货开户所需资料外,还需提供以下资料:
1、提供具备符合企业实际且健全的内部控制、风险管理等期货交易管理相关制度文件并加盖公章;
2、提供法人单位投资或交易经历证明资料原件:
(1)全期货市场首次申请如上品种的客户需提供交易经历证明。
真实或仿真交易经历任选一项提供:
真实:近三年境内外期货、期权或集中清算的其他衍生品真实交易记录≥10笔的真实交易经历证明(境外交易经历仅申请特定品种期货和商品期权适用)
仿真:境内期货或期权仿真交易记录累计≥10个交易日、20笔及以上的仿真交易经历证明。
注:通过中信期货开展的真实或仿真交易由中信期货出具交易经历证明,可无需客户提供。
(2)全期货市场已具有如上品种交易权限的客户可提供交易权限证明来豁免部分适当性评估要求。
已通过其他期货公司开通铁矿石期货、PTA期货和商品期权交易权限的客户可联系原期货公司开具已有交易权限的证明。
已通过其他期货公司开通金融期货、原油期货、20号胶期货、股票期权的客户,可由中信期货提供交易权限证明,无需客户提供。
3、一般法人涉及的指定下单人须参与期货交易基础知识测试,且试卷评分不低于80分;
4、满足申请适当性品种前连续五个交易日每日日终客户期货资金账户内有不低于如下要求的可用资金证明:
参与商品期权和除原油期货之外的特定品种期货交易的,申请前连续5个交易期货账户结算后可用资金余额均≥10万元或等值外币;
参与原油期货交易的,申请前连续5个交易期货账户结算后可用资金余额均≥100万元或等值外币;
参与金融期货或股指期权交易的,申请前连续5个交易期货账户结算后可用资金余额均≥50万元。
5、满足如下条件的客户申请商品期权和特定品种期货,可无需进行知识测试、交易经验和可用资金评估:
(1)已具有股票期权交易权限的客户;
(2)已被中信期货认定为专业投资者的客户;
(3)已在其他期货公司开通同品种交易权限的客户;
(4)近一年具有累计不少于50个交易日境内交易场所的期货合约、期权合约或者集中清算的其他衍生品交易成交记录的客户;
(5)已具有金融期货或股指期权交易权限的客户。
6、满足如下条件的客户申请金融期货或股指期权,可无需进行知识测试、交易经验和可用资金评估:
(1)已具有股票期权交易权限的客户;
(2)已被中信期货认定为专业投资者的客户;
(3)已在其他期货公司开通同品种交易权限的客户。
(三)特殊单位及做市商客户开立期货账户需提供资料
特殊法人申请开立期货账户及各交易所交易编码,应根据中国期货市场监控中心、交易所、中期协等要求提供相关证明材料。
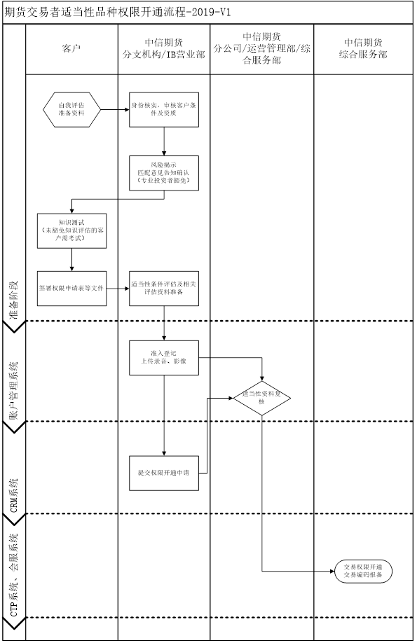
客户开户流程图
(一)线下期货账户开立及商品期货交易编码申请流程:
(二)期货交易者适当性品种权限开通流程(含金融期货、股指期权、商品期权和特定品种期货)
七、 交易密码、资金密码
客户开户成功后,客户的交易密码、资金密码已按照《期货经纪合同》的约定设置,电话回访时中信期货安排的客服人员亦会提示客户。客户须妥善保管并注意保密。
八、 交易
1、 客户下载并登录中信期货网上交易系统自行交易,下载网址:www.citicsf.com。
2、 客户下载并登录中信证券至信全能版网上交易系统自行交易,下载网址:www.cs.ecitic.com。
3、应急交易方式:(1)客户拨打中信期货客服电话4009908826,按语音提示按“4”号键,根据语音提示输入:“资金账号#”和“交易密码#”,验证通过后按“1”号键进入交易。(2)已签署《电话委托协议》的客户,可拨打约定的下单电话进行人工电话交易。(3)客户本人携带有效证件前往我公司的分支机构临柜提交《应急交易指令单》。(如有变更以期货公司官网公布为准)。
九、 出入金流程:
客户完成期货开户手续,签署相关银行银期转账协议,并在银行端办理银期转账签约方能开通银期转帐业务。
开通银期转账成功后,登录交易软件,点击“银期转账”,选择转账类别(“银行—期货”为入金,“期货—银行”为出金)、输入资金密码、银行密码和转账金额点击“发送”即可完成银期出入金操作。
注意事项:
1、出入金时间:入金:交易日上午8:30--下午16:00, 20:30-次日2:30;
出金:交易日上午8:30--下午16:00
2、出金限额:客户当日累计出金限额为1亿元,客户如有更大的出金需要,可申请调整,资金量大的客户,可申请长期修改取款额度。
3、取款比例:
I. 客户当日无持仓无交易,系统默认客户可出资金为可用资金的100%,但须留10元保底资金;
II. 客户当日有交易且有持仓时,系统默认客户可出资金为可用资金的90%(当天平仓盈利不能出、质押配比资金不能出),此时客户如有全部出金的要求,客户可根据需要提出调整出金额度或比例的申请,期货公司将根据账户情况审批通过后予以设置;
(如需取消保底资金或者调整银期其他出金权限(包括出金额度及取款比例)请拨打4009908826(如有变更以期货公司官网公布为准)与客服人员联系)。
十、 期货交易及结算结果的查询方式
1、客户通过独立第三方的期货市场监控中心(www.cfmmc.com)即可查询客户相关账户信息(包括已申请到的交易编码)及最近6个月的交易结算账单。客户登陆期货市场监控中心的帐号及密码按照客户《期货经纪合同》或附件约定的方式告知,告知后请客户及时登陆修改密码。
2、客户每天第一次登陆中信期货网上交易系统时,系统会自动弹出连接窗口登陆客户所属的期货市场监控中心账户,可以直接查询交易结算账单,查看交易结算结果及相关账户信息。
十一、 网址
中国期货市场监控中心网址:www.cfmmc.com
中国期货业协会网址:www.cfachina.org
中信证券公司网址:www.citics.com
中信期货公司网址:www.citicsf.com
十二、 投诉渠道:
1、中信证券股份有限公司投诉电话: 95548
2、中信期货投诉电话:400-9908-826 按“0”键后按“4”键
3、中信期货投诉受理邮箱:khts@citicsf.com
4、深圳证监局投诉电话: 0755-83263315
5、中国期货业协会
(1)网上咨询投诉平台http://www.cfachina.org/servicesupport/industrycomplaints/
(2)投诉受理电话:010-88087219(单月)88086951(双月)
十三:期货交易风险说明书
期货交易风险说明书
市场风险莫测 务请谨慎从事
尊敬的客户:
根据中国证监会的规定,现向您提供本《期货交易风险说明书》。本说明书所称期货交易,是指采用公开的集中交易方式或者国务院期货监督管理机构批准的其他方式进行的以期货合约或者期权合约为交易标的的交易活动。本说明书只扼要陈述期货交易的风险,并未完全披露与期货交易相关的所有风险和其他重要事项。您必须完全理解合约性质(及合约关系)以及您所面临的风险后,方能进行期货交易。
您应当充分理解期货合约交易与期权合约交易的全部交易规则、交割与执行期权(行权)规则以及相关风险,并遵循“买卖自负”的金融市场原则,充分认识期货交易风险,自行承担交易结果。
您在考虑是否进行期货交易时,应当明确以下几点:
一、您应当充分了解到,期货合约交易采取保证金交易方式,具有杠杆性,带有高度的风险。相对较小的市场波动,可能使您产生巨大亏损,损失的总额可能超过您存放在期货公司的全部初始保证金以及追加保证金。期权合约交易采取权利金和保证金的交易方式,如您购买期权合约可能没有任何收益,甚至损失全部投资;如您卖出期权合约,您可能发生巨额损失,这一损失可能远大于该期权合约的权利金,并可能超过您存放在期货公司的全部初始保证金以及追加保证金。
二、您应当充分了解到,进行期货交易,假如市场走势对您不利导致您的账户保证金不足时,您应按合同约定履行即时、足额的追加保证金或有效减仓义务,否则您持有的未平仓合约将可能在亏损的情况下被强行平仓,并且您必须承担由此导致的一切损失。
三、您必须认真阅读并遵守期货交易所和期货公司的业务规则,如果您无法满足期货交易所和期货公司业务规则规定的要求,您所持有的未平仓合约将可能根据有关规则被强行平仓,您必须承担由此产生的损失及后果。
四、您应当充分了解到,在因市场行情波动剧烈出现单边涨跌停价格、投资者缺乏投资兴趣、流动性的变化或其他因素给某些合约市场的流动性、有效性、持续性等带来不利影响时,您可能会难以或无法将持有的未平仓合约平仓。如出现这类情况,您的所有保证金有可能无法弥补全部损失,您必须承担由此导致的全部损失。
五、您应当充分了解到,由于国家法律、法规、政策的变化、期货交易所交易规则的修改、紧急措施的出台等原因,您持有的未平仓合约可能无法继续持有,您必须承担由此导致的全部损失。
六、您应当充分了解到,期货交易所根据法律法规规定和中国证监会授权可能会对期货合约或期权合约的交易、交割和行权(履约)进行一些限制。期货交易所有权根据市场需要暂停期货合约或期权合约交易,如果标的期货合约暂停交易,对应期权合约交易也将暂停交易。
七、您应当充分了解到,由于非期货交易所或者期货公司所能控制的原因,例如:地震、水灾、火灾等不可抗力因素或者计算机系统、通讯系统故障等,可能造成您的指令无法成交或者无法全部成交,您必须承担由此导致的损失。
八、您应当充分了解到,在期货交易中,所有的交易结果须以当日期货交易所或结算机构的结算数据为依据。如您利用盘中即时回报的交易结果作进一步的交易,您可能会承担额外的风险。
九、您应当充分了解到,如期货交易所因故无法及时完成结算,您可能会承担一定的风险。
十、您应当充分了解到,期货合约交易可能面临平仓、交割等几种后果,您到时未平仓或参与交割不符合期货交易所相关业务规则和期货公司相关规定的,需要承担被强行平仓或交割违约的风险及责任。如果您无法在期货交易所和期货公司规定时间内开具或接收交割发票等票据的,您必须承担由此导致的一切损失及后果。
十一、您应当充分了解到,期权合约交易可能面临平仓、行权或期权到期放弃等几种后果,您应当熟知期货交易所期权平仓、行权的规则和程序,特别是有关实值期权到期自动行权,虚值期权到期自动放弃的交易规则,妥善处理期权持仓。不同的行权方式将导致不同的收益(行权方式分为美式、欧式以及期货交易所规定的其他方式)。如您买入期权,行权应该在期货交易所和期货公司规定的时间内进行;如您卖出期权,则需要按照期货交易所规则承担履约责任。行权或履约后,您将按照期货交易所规则了结相应持仓并可能获得标的期货合约,您应当承担相应的行权盈亏及标的期货合约的市场风险及保证金责任。
十二、您应当充分了解到,“套期保值交易”、“套利交易”同投机交易一样,同样面临价格波动引起的风险。
十三、您应当充分了解到,如果您未遵守中国证监会关于期货保证金安全存管的规定,将可能会影响您的期货保证金的安全性。
十四、您应当充分了解到,当您通过交易终端接入期货公司交易系统时,期货公司会根据期货经营机构客户交易终端信息采集的监管要求采集、记录、存储和报送您的交易终端信息。
十五、您应当充分了解到,利用互联网或其他方式进行期货交易时将存在但不限于以下风险,您将承担由此导致的损失:
1.由于无法控制和不可预测的系统故障、设备故障、通讯故障、电力故障、网络故障及其它因素,可能导致交易系统、行情系统非正常运行甚至瘫痪,使您的交易指令出现延迟、中断、数据错误等情况;
2.由于交易系统、行情系统存在被网络黑客和计算机病毒等攻击的可能性,由此可能导致交易系统、行情系统故障,使交易无法进行及行情信息出现错误或延迟;
3.由于互联网上的数据传输可能因通信繁忙等原因出现延迟、中断、数据错误或不完全,从而使网上交易及行情出现延迟、中断、数据错误或不完全;
4.由于您未充分了解期货交易及行情软件的实际功能、信息来源、固有缺陷和使用风险,导致您对软件使用不当,造成决策和操作失误;
5.您的网络终端设备及软件系统与期货公司所提供的交易系统不兼容,可能导致无法下达委托或委托失败;
6.如果您缺乏网上交易经验,可能因操作不当造成交易失败或交易失误;
7.您的密码失密或被他人盗用。
十六、您应当充分了解到,从事期货交易您应当承担的所有手续费和相关税费的明确解释。
十七、您应当充分了解到,如果您参与《境外交易者和境外经纪机构从事境内特定品种期货交易管理暂行办法》规定的特定品种期货交易,支付的与本合同、期货合约、期权合约等相关的款项涉及货币兑换的,您将承担汇率波动风险。
本《期货交易风险说明书》无法揭示从事期货交易的所有风险和有关期货市场的全部情形。您在入市交易之前,应当全面了解期货交易法律法规、期货交易所及期货公司的业务规则,全面评估自身的经济实力、产品认知能力、风险控制能力、生理及心理承受能力(仅对自然人客户而言)等,审慎决定是否参与期货交易。
以上《期货交易风险说明书》的各项内容,本人/单位已阅读并完全理解和接受。
客户应是具备从事期货交易主体资格的自然人、法人或其他经济组织。
自然人开户须年满十八周岁、具有完全民事行为能力。
客户必须以真实的、合法的身份开户。
客户须保证资金来源的合法性。
客户须保证所提供的身份证明文件及其他有关资料的真实性、准确性、完整性、合法性、有效性。
二、开户文件的签署
自然人开户的必须由客户本人签署开户文件,不得委托代理人代为办理开户手续。
法人、其他经济组织等机构客户开户可委托代理人办理开户手续、签署开户文件。由委托代理人开户的机构客户应当提供真实、准确、完整、合法、有效的开户代理人授权委托书及其他资料。
特殊单位客户开户的,应当遵守中国期货市场监控中心有限责任公司(以下简称中国期货市场监控中心)、各期货交易所及其他相关监管部门关于特殊单位客户开户的规定。
三、客户须知晓的事项
(一)知晓期货交易风险
客户应当知晓从事期货交易具有风险,全面评估自身的经济实力、产品认知能力、风险控制能力、生理及心理承受能力,仔细阅读并签字确认《期货交易风险说明书》。
(二)知晓期货交易规则
客户应当知晓期货法规和期货交易规则。期货法规和各期货交易所的期货交易规则在各期货交易所网站进行公示,客户应在交易前学习、掌握期货法规和期货交易规则,并在交易过程中严格遵守。
(三)知晓期货公司不得做获利保证
客户应当知晓期货交易中任何获利或者不会发生损失的承诺均为不可能或者是没有根据的,期货公司不得与客户约定分享利益或共担风险。
(四)知晓经纪业务中期货公司不得接受客户的全权委托
客户应当知晓在经纪业务中,期货公司及其工作人员不得接受客户的全权委托,客户也不得要求期货公司或其工作人员以全权委托的方式进行期货交易。全权委托指期货公司或其工作人员代客户决定交易指令的内容。期货公司工作人员若私下接受客户全权委托,属于其个人行为,期货公司不负任何责任并可追究其违规责任。客户若全权委托期货公司工作人员进行期货交易,一切损失由客户本人承担。
(五)知晓经纪业务中客户不得私下委托期货公司工作人员按照客户指令代为操作期货交易
客户应当知晓在经纪业务中,客户不得私下委托期货公司工作人员按照客户指令代为操作期货交易。期货公司工作人员若私下提出代操作或接受客户代操作要求,属于其个人行为,期货公司不负任何责任并可追究其违规责任。客户若委托期货公司工作人员代操作,一切损失由客户本人承担。
(六)知晓客户本人必须对其代理人的代理行为承担民事责任并审慎授权代理人
客户代理人是基于客户的授权,代表客户实施民事行为的人,代理人在代理权限内以客户名义进行的行为即视为客户自己的行为,代理人向客户负责,客户对代理人代理行为的后果承担一切责任。客户所选择的代理人(包括不限于开户代理人、指令下达人、资金调拨人、结算单确认人)不得为期货公司、期货公司工作人员。
(七)知晓非法委托理财业务风险
客户应当知晓非法委托理财业务风险,不接受他人(包括期货公司工作人员)私下介绍期货账户的投资顾问、操盘手等,期货公司工作人员若私下推荐投资顾问、操盘手,属于其个人行为,期货公司不负任何责任并可追究其违规责任。客户非法委托理财业务,一切损失由客户本人承担。
(八)知晓从业人员资格公示网址
有关期货公司期货从业人员的信息可以通过中国期货业协会网站(www.cfachina.org)的期货从业人员执业资格公示数据库进行查询和核实。
(九)知晓期货保证金安全存管的有关规定
为保障期货保证金的安全,客户应当知晓并遵守中国证监会有关期货保证金存取的规定,应当确保将资金直接存入中国期货市场监控中心公告的期货公司的期货保证金账户,期货保证金的存取应当通过客户在期货公司登记的期货结算账户和期货公司的期货保证金账户转账办理。
(十)知晓期货公司的期货保证金账户和结算资料的查询网址
客户必须登录中国期货市场监控中心网站(www.cfmmc.com或www.cfmmc.cn,网址如有变更可通过期货公司官网链接www.citicsf.com进入),及时了解有关期货公司的期货保证金账户信息以及期货公司为客户提供的结算信息。
(十一)知晓应当妥善保管密码
为确保客户账户的安全性,在申请开立客户账户时,客户应自行设置或指定期货公司代为设置交易密码、资金密码,自行设置密码时应避免使用简单的字符组合或本人姓名、证件号码、电话号码等相关信息作为密码。
客户在获取期货资金账号的同时会获取相应的中国期货市场监控中心投资者查询服务系统用户名和密码及除客户自行设置以外的其他与期货交易相关的密码。获取期货资金账号视同客户已获取相对应的初始密码。为确保安全,客户应当在首次启用期货交易相关密码后立即修改初始密码,客户未及时修改初始密码造成的一切损失,均由客户本人承担。
客户应当妥善保管自己的身份信息、账户信息、数字证书及账户密码,并定期修改账户密码,不得将相关信息提供或告知他人使用(包括期货公司工作人员)。凡使用密码进行的所有操作均视为客户本人的操作,由于身份信息、账户信息、数字证书或账户密码的泄露、管理不当或使用不当造成的后果和损失,将由客户自行承担。
客户应当知晓期货公司工作人员不会以任何理由向您索要账户密码,如期货公司工作人员违规向您索要账户密码属其个人行为,您不应向其提供,更不得以此为由向期货公司主张任何权利,期货公司不负任何责任并可追究相关工作人员的违规责任。
(十二)知晓证券公司从事中间介绍业务的有关规定
证券公司从事中间介绍业务限于以下服务内容:
1.协助办理开户手续;
2.提供期货行情信息、交易设施;
3.协助期货公司向客户提示风险;
4.中国证监会规定的其他服务。
从事中间介绍业务的证券公司不得代理客户进行期货交易、结算或交割,不得代期货公司、客户收付期货保证金,不得利用证券资金账户为客户存取、划转期货保证金,不得代客户下达交易指令,不得代客户接收、保管或者修改交易密码,不得为客户从事期货交易提供融资或担保,不得利用客户的交易编码、期货资金账号或者期货结算账户进行期货交易。
(十三)知晓期货公司仅委托特定单位协助办理期货开户业务
客户应知晓期货公司只委托特定的证券公司协助办理期货开户业务,除此之外,任何机构或个人以期货公司及其分支机构名义从事期货开户活动均属侵权行为,期货公司保留追究其法律责任的权利,由此产生的损失由客户本人承担。期货公司委托协助办理期货开户业务的证券公司网点,可通过期货公司官方网站进行查询。
(十四)知晓并遵守期货交易所有关异常交易、实际控制关系账户、程序化交易、交易信息报备的有关规定。
客户应当知晓并遵守期货交易所对期货合约与期权合约的异常交易、实际控制关系账户、程序化交易、交易信息报备的有关规定。
客户违反上述规定,经期货公司提醒、劝阻、制止无效时,期货公司有权采取限制入金、冻结可用资金、限制出金、限制开新仓、提高期货公司规定的保证金收取标准、限期平仓、强行平仓或者终止经纪关系等措施,由此造成的一切损失及后果,均由客户承担。
(十五)知晓并遵守期货交易所大户持仓报告、持仓限额/限仓、交易限额规定
客户应当知晓并遵守期货交易所对期货合约与期权合约的大户持仓报告、持仓限额/限仓、交易限额的有关规定。
客户违反上述规定,期货公司有权采取限制入金、冻结可用资金、限制出金、限制开新仓、提高期货公司规定的保证金收取标准、限期平仓、强行平仓或者终止经纪关系等措施,由此造成的一切损失及后果,均由客户承担。
(十六)知晓并遵守期货交易所和期货公司有关连续交易的业务规则
客户参与连续交易的,应当认真阅读期货交易所关于连续交易的业务规则及期货公司有关连续交易的规定,充分了解并遵守连续交易在交易时间、资金划拨、风险控制、应急处置等方面的特殊规定。
参与连续交易是指客户在日盘收市后持有连续交易品种头寸或在连续交易期间买卖连续交易品种合约。
(十七)知晓并遵守期货交易所和期货公司有关交割、行权业务规则
客户参与交割、行权业务的,应当充分了解并严格遵守期货交易所及期货公司有关交割、行权的规定。
客户违反上述规定,期货公司有权采取冻结资金、限制出金、限制开新仓、提高期货公司规定的保证金收取标准、限期平仓、强行平仓、处置交割标的或者终止经纪关系等措施,由此造成的一切损失及后果,均由客户承担。
(十八)知晓居间人的定义
居间人不是期货公司(包括分支机构)工作人员。居间人是独立于期货公司和投资者之外,为投资者提供与期货公司订立期货经纪合同的中介服务,独立承担基于提供中介服务所产生的权利义务的机构或自然人。
由居间人介绍的客户开户时需仔细阅读、理解并签署期货居间投资者风险告知书等相关资料。客户与居间人私下签订的所有协议仅代表客户与居间人的自发行为,与期货公司无关。居间人单方作出的违反法律法规、部门规章、自律规则、公司规范的行为,均由居间人承担法律责任,期货公司不承担任何责任。
(十九)知晓期货公司通知事项查询方式
期货公司通知事项包括并不限于期货交易所交易规则或期货公司业务规则变更通知,期货公司保证金收取标准、手续费等交易和结算参数调整通知,客户交易结算报告,风险通知书,交割/行权通知,交易系统、行情软件、网站变更通知,客户资料更新提醒等。期货公司将通过公司网站、公司官网提供下载的行情软件等方式向客户发布不涉及客户私有交易情况的通知事项。期货公司将通过中国期货市场监控中心投资者查询服务系统(www.cfmmc.com或www.cfmmc.cn,网址如有变更可通过期货公司官网链接进入)或本合同约定的其他方式向客户单独发布客户交易结算报告、风险通知书、调整保证金收取标准通知等通知事项。期货公司通过上述方式发布通知事项即视为期货公司履行了对客户的通知义务。
(二十)知晓期货公司风险控制原则
客户应当知晓期货公司有权在期货法律法规、部门规章、期货交易所规则等许可的范围内按照双方通过本合同约定的风险控制条件实施相应风险控制措施。期货公司按照约定的条件实施的风险控制措施产生的一切损失及后果由客户自行承担。
(二十一)知晓反洗钱、反恐融资、反逃税及非居民金融账户涉税尽职调查法律法规的有关规定
客户应当知晓不得利用期货资金账户从事洗钱活动或恐怖融资活动、不得有逃税行为,知晓期货公司作为金融机构承担反洗钱、反恐融资、反逃税及非居民金融账户涉税尽职调查等法律法规要求履行的相关职责,客户应积极配合期货公司开展反洗钱、反恐融资、反逃税及非居民金融账户涉税尽职调查工作,包括但不限于客户身份识别、可疑交易报告、风险等级划分、账户实际控制关系申报、税收身份识别等。
客户存在洗钱、恐怖融资、逃税行为的,将承担法律责任,构成犯罪的,将被追究刑事责任。
(二十二)知晓投资者适当性制度的有关规定
客户应当满足中国证监会、中国期货业协会、期货交易所及期货公司关于投资者适当性管理的规定。期货公司根据法律法规、部门规章、期货交易所规则、行业自律规则以及期货公司关于投资者适当性管理规定的各项要求对客户进行适当性评价。评价结果不构成对客户的投资建议,不构成对客户的获利保证。客户不得以不符合适当性标准为由拒绝承担期货交易结果。
(二十三)知晓有关休眠账户的规定
客户应当知晓并遵守证监会有关休眠账户的规定。客户账户被认定为休眠账户的,将被限制开新仓交易、资金调拨等权限。如需转化为非休眠账户,应按照规定申请激活。
休眠账户是指截至休眠认定日,同时符合开户时间一年以上、最近一年以上无持仓、最近一年以上无交易(含一年)、认定日结算后客户权益在1000元以下(含1000元)四个条件的账户,以及其他符合休眠账户规定情形的账户。
(二十四)知晓不得参与期货市场非法配资及其他非法期货活动
客户应当知晓非法配资活动违反了期货市场有关开户管理、账户实名制、期货经纪业务等方面的法律法规。客户参与非法配资活动的,期货公司有权采取拒绝客户委托或者终止经纪关系等措施,并向中国证监会及其派出机构报告,由此造成的一切损失,均由客户承担。
客户应保证申请开立的期货资金账户用途合法,知晓不得将期货资金账户提供给他人使用或者用于非法期货活动。非法期货活动是指《期货交易管理条例》规定的非法设立期货交易场所或者以其他形式组织期货交易活动,以及非法设立期货公司或者以其他形式擅自从事期货业务。
(二十五)知晓投资者信用风险信息管理的有关规定
客户应当知晓国家关于建设社会信用体系的总体要求和内容、中国证监会关于证券期货市场诚信监督管理办法的规定以及中国期货业协会关于投资者信用风险信息管理的规定等。
当客户出现投资者信用风险信息管理制度中所列信用风险情形时,客户同意期货公司将此类信用风险信息报送至中国期货业协会自律服务系统等,并同意由中国期货业协会等机构按照投资者信用风险信息管理制度使用和管理此类信用风险信息。
客户具有查询本人/本机构信用风险信息及对本人/本机构信用风险信息提出异议的权利。
以上《客户须知》的各项内容,本人/单位已阅读并完全理解和接受。

